64体育注册
欢迎来到擎权互联网科技(上海)有限公司!
设为首页
|
收藏本站
首页
公司概况
公司简介
历史沿革
组织机构
社会责任
领导致辞
资质荣誉
新闻中心
公司要闻
子公司动态
媒体聚焦
信息公开
图片新闻
产品与服务
高速公路
市政建设
轨道交通
房地产开发
企业文化
金年会娱乐品牌
企业使命
企业愿景
核心价值观
企业精神
工作理念
党群工作
党旗飘扬
青年在线
职工之家
人才建设
英才招聘
专题聚焦
联系我们
联系我们
纪委信箱
新闻中心
公司要闻
子公司动态
媒体聚焦
信息公开
图片新闻
信息公开
首页
> 新闻中心 > 信息公开
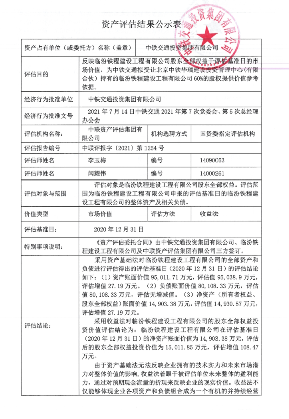
关于收购临汾铁程建设工程有限公司60%股权有关资产评估结果的公示
发布人:中铁交通集团
发布时间:2021-08-16
来源:
点击:3951
上一篇:关于“天津意龙中铁交通设施有限公司”等公司与我公司无任何关联关系的声明
2021-07-29
下一篇:关于招商中铁控股有限公司股东全部权益价值评估结果的公示
2022-04-11
XML 地图